Legacy System Modernization: When to Replace vs. Retrofit Industrial Controllers
A practical decision framework for engineering managers staring down aging equipment
Why Should You Listen to Me?
My name is Kyle, and I run MicroType Engineering. We're an electronics product design shop started back in 2017. Our main focus is designing and manufacturing custom embedded electronics. Legacy system modernization makes up a large portion of our work. Companies come to us with old PLC systems, relay-based control panels, or early-2000s boards still using through-hole components, and ask us to bring them into the current decade.
The variety of boards is all over the place. We've replaced everything from simple relay and switch assemblies (one project was a fully mechanized medical bed system with just a bunch of relays) all the way up to full legacy PLC replacement projects with extensive I/O, multiple communication protocols, and custom firmware. We had one client running a system that took up half a server room. We replaced the entire system with something about the size of a large desktop.
We've certainly not seen everything, but we've seen enough to have opinions. And since I get a lot of questions about this topic, I figured it was worth writing up the framework we actually use when evaluating these projects.
Why Companies Pursue Legacy System Modernization
In my experience, most companies pull the trigger on modernization for one of three reasons. Sometimes all three at once.
1. Parts Are Going End-of-Life
This is the most common reasoning we see. A module or part goes end of life or obsolete, and they stop being available at distributors. The price is now 2x - 3x the original MSRP. For some really scarce parts, I've seen it get as bad as 5x+. Unless you have a very high margin, this can quickly become unsustainable.
The other big risk with brokerage is counterfeit parts. Unless you have the ability to do full counterfeit detection in-house, you become dependant on the same broker you're buy parts from, who clearly has a bias to show them as genuine.
Some big platforms being EOL:
- Siemens S7-300/ET 200M - October 2025, Nearly 300 assemblies affected
- Rockwell RSLogix 5 - Final end-of-life December 31, 2025. Nothing new scheduled after that.
- Schneider Modicon M258 - Scheduled for June 2026
- GE Series 90-30 - Has been obsolete since 2017.
If your system relies on any of these, you're already at risk.
Another scary part of the equation is loss of knowledge. When you're dependent on an older system, there is a good chance that the engineer who architected your PLC in 2003 isn't around. If they are, they might be looking at retirement. There's a lot of undocumented system quirks and modifications that are usually only discovered when it's too late.
2. Pricing and Competition
The second most common reason that companies will reach out to us is for cost reduction. It's not usually even that the pricing of the system is that much more expensive now that it used to be. Often times it's competitors coming out with new products and undercutting you. The reason that they are able to do this, more times than not, is that they have shifted away from large, PLC-based control.
The other killer with this, is that your competitor's system likely has more features and an updated interface. This leaves you with the tough customer proposition: you're selling a more expensive system with less features and a worse form factor than your competitor(s).
3. You Need Capabilities the Old System Can't Provide
This is often what pushes clients over the edge. They want to add Wi-Fi, Ethernet, or Bluetooth connectivity, and they physically can't. Even PLCs from 10-15 years ago often lack modern networking options. Like I mentioned above, this is compounded greatly when the competition is already doing this at a lower price point.
Another issue is that legacy protocols are painfully slow. RS-232 maxes out at 115.2 kbps. DH+ peaks at 57.6 kbps. Modern Gigabit Ethernet runs at 1,000 Mbps. That's nearly 10,000x faster. For some systems these slower speeds are acceptable, but for others, it can be an incredibly limiting factor.
A lot of our projects involve touchscreens and LCD/keypad interfaces. This is often another weak point of PLCs. They might be ruggedized and reliable, but they often struggle with high-resolution displays and high-fidelity graphics. It's just usually not their focus.
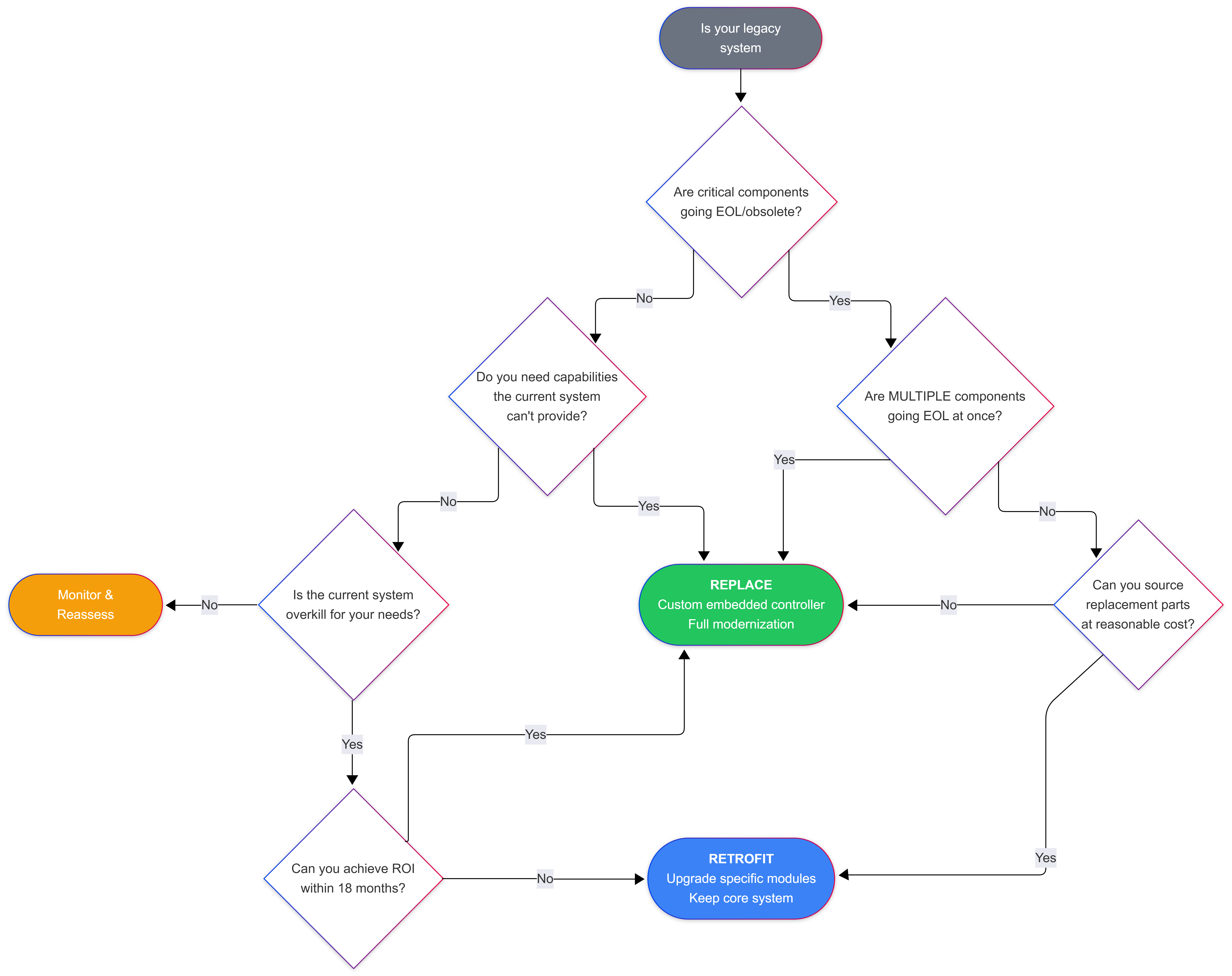
Retrofit vs. Replace: How We Think About It
For the rest of this article, I'm going to refer to a replacement system as an "embedded controller." This is to say, a custom PCB with a microcontroller or microprocessor running custom firmware. The majority of our projects involve us designing this sort of system.
The deciding factor is usually pretty simple: can you demonstrate a strong ROI going with an embedded controller?
I try to target a payback within 12-18 months on these sorts of projects. If we can't get there, we'll usually adjust scope to keep ROI under 2 years, because beyond that it becomes really hard to justify the investment. Both financially and politically within an organization.

When retrofitting makes sense:
- The core system is actually fine. The system as a whole works fine, there aren't any obsolescent concerns. You just need to add a new screen or IO module.
- Capital expenditure limitation. A phased retrofit lets you spread costs over multiple budget cycles. Focus on the most vulnerable components first, defer the rest.
- You can't afford much downtime. Going to an embedded controller requires testing and cutover time.
When full replacement makes more sense:
- Multiple components are going obsolete at once. This is an obsolete controller replacement scenario—the CPU, I/O modules, and HMI are all going end-of-life around the same time (or already are).
- You need capabilities the old architecture can't provide. Pretty self-explanatory; there's not much of an option if your current architecture simply doesn't support a new feature you need.
- The existing system is overkill. Sometimes when the original system was spec'd, there were requirements and needs that ended up not being necessary. This leaves you with an over-built system. A custom embedded controller appropriately designed can aggressively reduce costs.
What Legacy System Modernization Costs
I find it really frustrating when companies don't share even rough numbers of what their services may cost. I'll do my best to give some sort of guidance. Do note that these do not include formal certification testing.
Simple projects ($20K-$40K): This is the smallest project that we will typical take on. They involve replacing relay-based logic or minimal programmable systems. There's limited I/O, basic control logic, and no complicated communication interfaces. Timeline ~ 3-5 months.
Complex projects ($100K-$300K+): The majority of projects we do fall into this category. This is a full PLC replacement with a lot of I/O, multiple communication protocols, custom HMI development, and substantial firmware. Timeline ~ 12-16 months.
My goal is to keep the project length under 18 months. It is crucial to have a solid gameplan from the start, and to ensure that both sides are in agreement with what the scope of work should be.
To state the obvious, the biggest cost driver is complexity. Number of I/O points, sophistication of control logic, integration requirements with other systems, as well as level of redundancy and robustness concerns.
What a Modern Industrial Controller Upgrade Looks Like
A custom design gives you:
- Exactly what you need. You get the right I/O, processing, and connectivity, without paying for extras you'll never use.
- Form factor flexibility. Custom boards can match existing enclosure constraints or enable major size reductions.
- Lower power consumption. Relay-based systems burn power continuously just to maintain state. An average relay draws 0.5-2W while energized, while an entire MCU-based controller may draw less than that. For systems with dozens of relays running 24/7, the energy savings add up.
- Better long-term economics. You pay more NRE upfront, but per-unit costs are typically lower at production volumes. And you're not locked into another vendor's product lifecycle, which is kind of the whole problem you're trying to solve.
STM32 MCUs are typically our first choice for general-purpose control, Espressif ESP32's for integrated Wi-Fi and bluetooth, and Nordic chips for low-power Bluetooth.
Example: We did a project recently for an industrial compressor manufacturer. They were using a PLC with a touchscreen and I/O module. Total BOM cost was around $1,200 per unit. We replaced it with a custom STM32-based controller with a touchscreen display on a custom PCB. The new version added wireless connectivity and more sensor inputs than they had before. Total BOM came out to about $450. With their annual purchasing volume, it gave them a ROI of ~ 9 months.
The Hesitancy Problem
Three objections that I hear more often than any others:
- "Too risky to change."
- "Too expensive."
- "It still works."
The risk and hesitancy to change is by far the biggest barrier we run into. Especially for systems that have been running reliably for 5, 10, 20 years. It's one of the few things that actually causes us to lose deals, when the client just can't be convinced the change is worth it.
It does make sense, and there are situations to were it might not be worth it. But think about the risks of not changing. There will come a time where you quite simply can't find more stock, even from brokerage. The best time to remedy this issue is when there is still plenty of stock available, when you have plenty of time to test.
The "it's too expensive" objection usually means the cost comparison isn't complete. The question isn't "can we afford to modernize?" It's "what's the total cost of each path over the next 5-10 years?" When you factor in increasing maintenance costs, premium pricing on obsolete parts, downtime when failures happen, and opportunity costs of capabilities you can't add, modernization often looks cheaper than the status quo.
Next Steps
If you current have a legacy control system and are unsure if you need to modernize, we would love to discuss your specific situation with you. We have worked with companies in nearly all industries. In some cases, the answer is "yes, replace it today" while other times it is "you can wait a little longer."
MicroType Engineering is an electronic products engineering firm providing solutions for our clients' throughout the life cycle of their project. Our services include: schematic capture, PCB Design, Firmware Development, Mechanical Design, and Prototype/Small Batch Assembly. Reach out if you want to talk.




.webp)